400-985-9200

华侨联考一站通孩子升学不忧心

欧英港侨聚集华侨生联考最新资讯为您的联考培训留学移民之路提供信息指南

永居 or 入籍?英国身份终极选择指南!离境超时还能入英籍?欧英为您详解

2025-08-25

很多人在谈论“英国身份”时,常常将“永居”与“英国国籍”混为一谈。虽然两者都赋予你在英国长期生活工作的权利,但它们之间存在着关键性的区别,直接影响你的权利、义务和未来规划。今天,欧英就为大家厘清这两者的核心差异,并重点解答入籍时最令人头疼的离境天数问题。

1. 核心概念:永居与国籍大不同


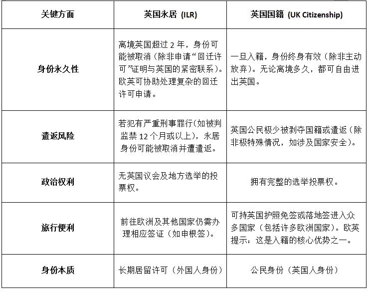
英国永居 (ILR - Indefinite Leave to Remain):

  •     这是你获得在英国无限期生活、工作、学习的许可。

  •     享受与英国本地居民同等的福利(教育、医疗、社会保障等)。

  •     可以自由进出英国。

    

关键点:它本质上仍是一种“签证状态”,并非公民身份。

欧英提醒:维持永居身份也需注意离境时间限制。

英国国籍 (UK Citizenship):

  •    意味着你正式成为英国公民,持有英国护照。

  •    获得永居通常是申请国籍的先决条件。

  

 需要在获得永居后,满足特定的连续居住要求、语言能力测试(Life in the UK)以及良好品格规定等才能申请。

2. 永居 vs. 入籍:核心差异对比


微信图片_20250825150704



3. 永居还是入籍?           


这个选择没有标准答案,完全取决于你的个人情况和未来规划。欧英建议您根据以下情况进行评估:

更适合选择永居的情况:

  •     需要频繁往返中国(例如在国内有重要事业、家庭或财产)。

  •     希望保留中国国籍,避免每次回国都需办理中国签证的麻烦。

  •     暂时没有长期定居英国或全球旅行的强烈需求。


更适合选择入籍的情况:

  •     计划将英国作为永久家园,长期定居。

  •     看重英国护照带来的全球旅行便利(商务、旅游)。

  •     希望获得完整的公民权利(如投票权)。

  •     与英国有深厚的联系,未来回国发展可能性低。


欧英重要提醒:入籍英国即意味着自动放弃中国国籍(中国不承认双重国籍),你将需要申请中国签证才能回国。务必慎重权衡。

4.入籍英国的核心门槛:居住时间与离境天数


在满足永居条件的基础上,申请入籍还必须符合严格的连续居住要求。欧英在此特别强调,离境天数是申请人最常见的难点:

1.  基本年限要求:

  •     如果你未与英国公民结婚,需在申请入籍之日前,在英国合法居住满5年。


  •     如果你与英国公民结婚或建立民事伴侣关系,需在申请入籍之日前,在英国合法居住满3年。


2. 离境天数限制(关键!):

    移民局会严格审查你在相应年限(3年或5年)内的总离境天数,以及申请前最后12个月的离境天数。要求如下:

  •    总离境天数:3年内不超过270天;5年内不超过450天。

  •    最后一年离境天数:不得超过90天。


5.离境天数超时了怎么办?欧英解决方案


移民局对离境天数的要求并非绝对“一刀切”,会根据超时情况和你的个人背景进行酌情考虑。欧英凭借大量成功案例经验,为您分析不同超时情况的应对策略:

情况1:轻微超时 (90 - 100天)

    无论是最后一年还是总天数,在这个范围内的轻微超时,通常会被移民局忽略不计,申请大概率不受影响。欧英可协助准备材料,确保顺利通过。

情况2:中度超时 (100 - 180天)

    若总天数未超限:欧英会指导您提供强有力的证据证明与英国保持“紧密联系”(Strong Ties)。例如:

  •  在英国有稳定全职工作(雇主信)。

  • 在英国拥有自住房产(地契/房贷证明)。

  •  配偶/子女长期在英国生活(学校证明、出生证明等)。

  •  提供超时的合理解释(如疫情导致航班取消的证明、雇主派遣信)。


满足这些条件,获批可能性仍然很高。

    若总天数也超限:除了提供“紧密联系”证明,欧英会协助您证明超时是由“特殊或值得同情的情况”(Exceptional or Compassionate Circumstances)造成的(如重病及医疗证明、直系亲属重病/去世证明、不可抗力如严重疫情封锁证明)。

我们会为您整理材料组织和陈述,仍有获批机会。

情况3:严重超时 (超过180天)

     若总天数未超限:需要提供非常强有力的证据,证明英国是你的“主要家园”(Primary Home)且与英国有极其紧密的联系。

欧英擅长处理此类复杂案例,将全力挖掘有利证据,争取获批可能性。

     若总天数也超限:除极其特殊且证据确凿的情况外(如长期重病住院证明、被限制离境的官方文件),获批可能性极低。

欧英建议:等到居住时间(包括离境天数)完全满足要求后再申请,避免拒签记录。

关于总天数超限,补充建议:

如果总天数超出不多(例如超出30天以内),移民局通常也能给予豁免。会确保申请材料清晰呈现符合要求的居住期。

如果总天数超出规定天数一倍以上,则几乎不可能获得批准。强烈建议您耐心等待满足条件。

重要提示:

  • 离境天数要求只是入籍条件之一,还需满足语言、Life in the UK考试、良好品格等其他要求。


  • 证明“紧密联系”和“特殊情况”需要提供官方、可信的文件证据。我们的专业文案团队精通材料准备要点。


  • 核心原则:无论离境多久,关键在于能否证明英国是你事实上的“家”(Home)和生活的重心。我们会帮助您构建有力证明。


6.专业规划,身份无忧

永居提供了稳定居留权,而国籍则赋予你完整的公民身份和全球通行便利。选择哪条路,务必结合自身的生活重心、家庭联系和未来规划。

欧英专业顾问可为您提供一对一评估。

对于有意入籍的朋友,务必提前规划,密切关注离境天数!如果不幸超时,也无需过度担忧。立即联系欧英,根据您的超时程度,我们将为您量身定制解决方案,指导您准备充分的证明材料(工作、房产、家庭关系证明以及超时的合理解释文件),精准展示您与英国的紧密联系,最大化提升获批成功率!清晰了解规则,依托欧英专业力量,是实现英国公民梦的可靠保障!


咨询热线

400-985-9200