400-985-9200

华侨联考一站通孩子升学不忧心

欧英港侨聚集华侨生联考最新资讯为您的联考培训留学移民之路提供信息指南

想要“弯道超车”上名校?这条教育优选赛道可以考虑!

2025-05-19

随着国内高考竞争压力的加大,越来越多有长远目光的家长选择让孩子退出“千军万马过独木桥”的高压竞争,而为子女开辟新赛道,受欢迎和关注的就要属华侨生联考

近年来,华侨生联考的热度越来越高,其“低分上名校”的优势,让孩子既可以远离内卷,享受无忧无虑的童年时光,同时还可以接受精英教育资源,是通往国内名校的便捷通道!

想要“弯道超车”上名校?这条教育优选赛道可以考虑!

什么是华侨生联考?中国教育部专门为“海外华侨生”和“港澳台学生”设计的升学内地高校的考试,提供入读内地大学的机会,华侨港澳台学生入学后与内地学生基本享受同等待遇。

与国内竞争压力过大的高考相比,华侨生的优势显著:

1、华侨生联考每年参加人数仅几千人,竞争压力小,可以选择的高校和专业多。

2、录取指标不占用国内高考指标,全国超过300所本科高校招收华侨生,囊括985、211。

3、大学学费,毕业证与国内普通考生一样,毕业可以参加公务员考试。

4、文理科只考5门,文科不考政治,理科不考生物,试题难度较低。

5、普通类院校(专业):文史类365分、理工类390分;艺术类、体育类院校(专业):文史类265分、理工类290分;预科院校:文中类345分、理工类370分。

6、考生可填报10所高校本科志愿,每所学校可选6个专业,预科可填报5所,选择广。

那么,如何才能让孩子进入这条教育新赛道呢?

华侨生落地选择——瓦努阿图

对于很多人来讲瓦努阿图似乎并不是一个广为人知的存在,大部分人对这个国家的了解也不多,瓦努阿图可比大家想象中的要宝藏得多。

1、瓦努阿图绿卡的优势

瓦努阿图,这个位于南太平洋的美丽岛国,以其宜人的气候、美丽的自然风光和稳定的政治环境吸引了众多投资者的目光。瓦努阿图绿卡项目为投资者提供了一个快速、简便的移民途径,同时,持有瓦努阿图绿卡的华侨生在参加中国国内的联考时,也能享受到一定的优惠政策。

2、华侨生政策解读

华侨生联考,即中国普通高等学校联合招收华侨、港澳台地区及外籍学生入学考试,是中国教育部为海外华侨、港澳台地区及外籍学生提供的一种特殊入学途径。通过联考,这些学生可以以较低的分数进入中国的顶尖高校学习。

3、瓦努阿图绿卡与华侨生联考的关联

持有瓦努阿图绿卡的学生,在满足一定的居住时间要求后,可以以华侨生的身份参加联考。这不仅为他们提供了更多的教育选择,也为他们的未来职业发展打下了坚实的基础。瓦努阿图绿卡的持有者通常需要在瓦努阿图居住一定时间,以满足华侨生联考的居住要求。

4、居住时间要求详解

根据中国教育部的规定,华侨生参加联考需要满足一定的居住时间要求。具体来说,学生需要在瓦努阿图连续居住至少18个月,并且在此期间,每年离开瓦努阿图的时间不得超过30天。这一规定旨在确保学生能够真正融入当地社会,了解当地的文化和教育体系。

5、瓦努阿图绿卡的其他优势

除了能够助力华侨生参加联考,瓦努阿图绿卡还具有其他诸多优势。例如,瓦努阿图的税收政策很优惠,没有个人所得税、资本利得税等,这对于投资者来说是一个巨大的吸引力。此外,瓦努阿图的生活节奏较为悠闲,适合家庭居住和养老。

瓦努阿图绿卡为华侨生提供了一个全新的教育和生活选择。通过合理的规划和移民服务,家庭可以顺利实现子女的教育目标,同时也能享受到瓦努阿图独特的生活方式。

华侨生报名所需材料

①身份类:中国护照、父母一方华侨身份证明;

②居留类:我国驻外使领馆开具的居留权认证书(中文版,注明居留时间);

③关系类:亲属关系证明(户口本或大使馆认证文件);

④学历类:高中毕业证及成绩单(国外学历需驻外使领馆认证);

⑥出入境记录:住在国移民局开具的记录(需翻译认证)+国内出入境记录。

想要“弯道超车”上名校?这条教育优选赛道可以考虑!

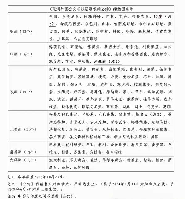
新政策变化:2025年起,考生获得的外国居留权证明、外国学历等文书材料,须出具由海牙公约缔约国(印度除外)主管机关签发的附加证明书,如缔约国为印度或非海牙公约缔约国,则须提供我国驻外使(领)馆开具的认证书。

目前,海牙体系已有80个缔约方,涵盖97个国家,具体名单可随时关注官方渠道获取最新信息。

想要“弯道超车”上名校?这条教育优选赛道可以考虑!

01 提前规划

华侨生联考的规划时间点就是孩子初中或高一,家长需根据自身和孩子的情况,提前了解相关政策,并做好孩子的身份规划,严格核算居住时间。

02 注意材料的有效期

华侨生报名所需的材料复杂且繁琐,家长和考生需仔细阅读简章内容,按要求备齐报名资料。同时,所有提供的材料都需在有效期内,特别是证件和居留权认证书。

03 所有材料要经过公证且翻译为中文

所有经公证或认证的非中文版本文件,都要找有资质的翻译机构翻译成中文。翻译时,务必保证翻译准确,翻译完成后,原件和翻译件要同时使用。而且,认证完毕后还得持有翻译公司的资质证明和公章,以证明翻译的有效性和合法性。

随着这个考试逐渐大众起来,越来越多的家长也开始为孩子规划华侨身份,后续对报考资格的审核肯定也是越来越严格的,所以建议考生提前规划居留时间,宁肯居留时间稍长,也不可因时间不足而错失资格。唯有做好准备,方能紧紧抓住升学的大好机遇。

欧英港侨依托25年深耕移民领域的团队,能为学生规划华侨生身份,严格依照法规办理各项手续,规避政策风险。与学生签订协议承诺升学保障,为学生升学兜底。

【本文标签】 欧英港侨 华侨生 华侨生联考

【责任编辑】版权所有

咨询热线

400-985-9200